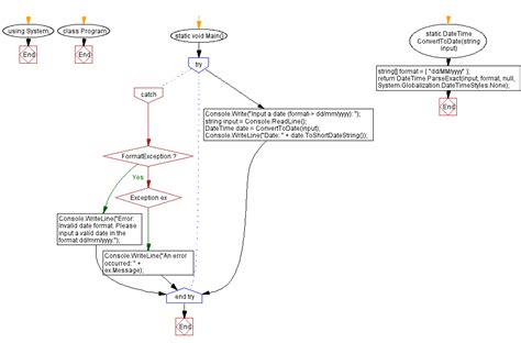
William Kropp Blog